Happy Workplace
幸福職場

幸福職場
重視與員工的承諾,
打造幸福健康職場,營造具挑戰性、
可持續學習的工作環境,和員工一起成長。
職場多元與平等
● 策略:提供良好的薪酬水準及完善的員工福利,吸引優秀多元的人才,並落實職場平等
● 2030年目標:
◆ 員工平均薪資較2020年增加25%
◆ 維持健康離退率,低於12%
◆ 員工福利多元化
◆ 強化同仁協助專案
關鍵人才實現全球在地化


重視人才發展,正隆持續透過具競爭力的薪酬制度以及完整的培育系統,吸引優秀人才加入正隆團隊,並以「忠誠信實」經營理念作為選才的最高指導原則,培力認同企業文化、願景及核心價值的夥伴,以因應海內外拓展與永續經營之人才需求。
員工是永續經營的關鍵,聚焦人才長期發展,本公司即時掌握薪資與人力市場發展趨勢,綜合考量本公司中、長期發展策略與當年度經營績效,滾動調整員工薪酬與福利,且用心傾聽同仁之需求,持續優化薪酬相關制度,期盼藉由幸福共享,促成人才與企業永續共榮。
提升產業女力,台灣母公司、合併公司女性員工占比分別達13.4%、22.2%
截至2024年底為止,本公司主要營運據點(台灣、大陸、越南)員工人數達6,785人,年增34人。其中,台灣母公司全體員工人數為3,627人,包含2,073位現場職位同仁、1,406位管理職人員與148位100%聘僱自台灣的高階主管註,整體人數較前一年度減少53位。基於造紙產業特性,本公司男性同仁任用比率高於女性同仁;重視多元領域人才,近年在生產、研發、行銷和數位管理等部門,持續招募女性同仁;2024年本公司台灣地區女性員工占比達13.4%;合併公司女性員工占比達22.2%。雖然男女聘用人數仍有顯著差距,但本公司在員工招募、任用與發展時,皆以工作能力基準,對於不同國籍、性別、種族、宗教、膚色、年齡、性向、婚姻、政治等一視同仁公平對待,2024年間並無發生任何歧視事件。
*註:高階主管為「一級單位主管」
重視人權與人才多元發展
“正隆透過公平、公開的招募管道,不論性別、種族或國籍等,
凡任用均一視同仁享受同等權利和各項福利,致力保障基本人權。”
人權政策 落實多元包容
正隆海內外營業據點恪遵當地勞動法規,致力保障全體同仁基本人權,支持並宣誓認同國際公約之基本精神,依循其指導原則制定「正隆人權政策」,承諾使相關人員均能獲得公平而有尊嚴的對待,包含多元包容與反歧視、杜絕強迫勞動與禁用童工等。重視孩童的身心健康發展,正隆嚴格禁止任用童工的行為,除於招聘時審慎確認求職者資料,並設置遇有非法任用童工之處理措施,確保不聘用任何童工,並將相關規範納入「新進人員任用實施辦法」。
強化員工教育與友善職場機制

*人權政策://l2tsp.cn/employees?i=30
平權任用 保障多元友善就業機會
重視且保障弱勢及相關族群平等就業機會,正隆遵循「身心障礙者權益保障法」及「原住民族工作權保障法」規定,提供身心受限者合適工作機會。2024年台灣地區共聘僱41位身心受限員工,符合身心障礙者權益保障法進用規定,同時聘用29位原住民族同仁。促進多元任用,台灣廠區設置「原住民久任獎金」,2024年發放24人次,鼓勵原住民族群久任。正隆海內外員工組成以本國籍為主,並優先聘用當地員工,除創造地方就業機會,亦有助於人員穩定,受限於少數生產線無法順利招募本國籍員工,台灣廠區始引進外籍人員,確保產線順利運作。

積極推動職場年輕化與促進女性晉升基層管理職
造紙產業屬傳統製造業,且因產業特性為24小時生產,現場基層主管如班組長多須執行現場輪班與巡視作業,長期形成男性為主的任用結構,女性基層主管比例偏低,男女約為12.2:1。此外,班組長雖屬基層職務,卻是邁向管理職涯的關鍵起點,過去晉升平均需歷經11年。正隆近年積極推動職場年輕化與性別平權,自2018年以來已有66位年資五年以下同仁晉升班組長,其中女性占比達10.6%,不僅打破晉升年資門檻,也逐步改善性別結構,實踐更具包容力的管理文化,展現正隆對多元職場的承諾與實踐。同時,正隆積極鼓勵外界肯定優秀人才,展現公司在人才培育與組織結構優化的持續投入與卓越成果。

人權風險鑑別管理與盡職調查
秉持「以人為本、尊重多元」理念,正隆依循《聯合國工商與人權指導原則》(UNGPs)、《聯合國世界人權宣言》與《國際勞工組織核心勞動標準》等國際公約的精神,將人權議題納入永續治理與風險管理項目,明訂「正隆人權政策管理方針」,確保營運過程中尊重所有員工與利害關係人之基本人權。

*註:完整人權政策請參考正隆官網 - 人權政策
推動人權盡職調查,聚焦關鍵風險並採取積極行動
正隆持續透過制度落實、教育培訓與風險辨識,以期降低潛在人權衝 擊。2024年累計開辦37小時人權宣導與教育訓練課程,共計734人 次參與,強化同仁人權意識與職場尊重文化。同時,總公司管理處依 循公司「風險管理作業程序」,進行關鍵風險辨識,聚焦勞動條件與 工時管理、性別平權、健康與安全等三大關鍵議題,採取積極相關行 動措施,促進組織永續發展。

積極推動人權盡職調查,總公司管理處於2024年啟動「正隆人權風險鑑別與盡職調查推動」計畫,參考GRI 3重大議題管理與GRI 410保全實務指標,擬定盡職調查流程,且已於2024年第四季進行人權風險議題蒐集與完成問卷設計。規劃與外部顧問進行諮詢討論後,將於2025年第三季進行人權盡職問卷調查;未來,公司會將高風險單位列入年度稽核計畫並建立相關內控機制,以確保相關措施有效降低關鍵人權衝擊風險,提升內部制度透明與敏感度,於保障員工福祉的同時,強化與國際永續準則接軌。

推動培訓計畫,落實管理組織優化
● 菁英人員輪調培訓計畫
正隆每年根據同仁工作績效表現,遴選出菁英人才,進行輪調等規劃,培養多元職能;並視其表現晉升為主管職進一步培養其管理職能。
● 人才推薦暨培訓規劃系統
正隆建置完善的人才培育體系,以組織發展、多元職能為軸心,規劃各階層別的學習發展課程及訓練計畫。近年積極推動重點人才培訓專案,2023年起建立優秀人才推薦暨培育系統,由各主管舉薦發展潛力人才,透過職能盤點進行相關培訓與職涯發展規劃建議,並定期檢視被舉薦人才之發展與適切。截至2024年底,累計成功推薦人數達19人,登錄異動人數52人。
適用與留任
正隆在人才任用上注重個人特質與專長,並根據學歷、專業知識技術及相關經驗等指標來核定薪資。為吸引並留住優秀人才,持續推動透明化政策,包括升遷調薪、外部課程培訓以及優秀人才庫推薦,鼓勵同仁挑戰自我,邁向管理職涯。此外,各層級中高階主管更享有主管健康檢查、醫療補助及購車補助等額外福利。2024年台灣地區新進員工達351人,佔全體員工比例9.4%,其中男性9.4%、女性11.5%。
以人為本,適才適所
維持健康離退率,活化組織注入新動能
為追求企業永續與組織活力,正隆維持適度人員流動,近年離退率穩定維持在10%左右,2024年台灣地區離退員工418人,離退率為10.7%,其中男性占全體員工9.5%、女性占1.3%。在尊重自然退休潮與回應缺工挑戰的同時,公司積極招募新血,透過參與就業博覽會、深化產學合作等方式,為組織注入多元與創新動能。
此外,為有效留才與降低離職衝擊,正隆於員工提出離職申請時,由直屬主管與人資單位主動進行面談,提供內部轉任機會與職涯建議,協助同仁發揮專長、適性發展,進一步強化組織穩定性與員工歸屬感。
匿名問卷掌握離職原因,數位系統應對衝擊風險
正隆自2019年導入線上匿名問卷,針對離職同仁蒐集工作內容、職能培育、工作回饋等六大構面的意見,作為管理單位進行分析與檢討的依據。截至目前,已累計蒐集279份有效問卷,為企業持續改善人力資源政策提供實證參考。
2024年,正隆也運用Power BI數位系統,將集團海內外同仁離退情形及各項數據整合,轉化為可視化圖表,以提供即時資訊追蹤,有助於提前掌握潛在離職風險並適時提出對策。
回聘資深人才,延續經驗應對高齡化挑戰
面對台灣邁入高齡化社會與產業普遍面臨缺工挑戰,正隆積極打造尊重經驗、延續專業的職場文化。公司重視資深員工累積的知識與技能,鼓勵優秀同仁屆齡後持續貢獻。2024年台灣地區共有17位同仁屆滿退休年齡,自2018年至今,已回聘9位退休同仁簽訂短期顧問合約,協助知識傳承與技術支援,展現正隆以人為本的人才策略,並穩健因應勞動市場變化。
退休制度健全:足額提存退休金
正隆始終致力於保障員工的退休生活,依循勞動基準法及退休金條例,將退休金分別提撥至台銀信託專戶及個人專戶,並制訂《同仁退休實施辦法》。每年,公司會聘請精算公司檢查退休準備金專戶餘額,確保足額提存並維護員工權益。為表彰長期奉獻的退休同仁,正隆由各單位主管親自頒贈「功在正隆」退休金牌,感謝其貢獻與努力。經顧問公司評估,正隆舊制退休金提撥已達足額標準,並獲新北市勞工局核准暫停提繳。未來,公司將持續檢視專戶狀況,確保每位員工的退休保障,並維護其長期福祉。

傾聽員工心聲,AI數位人資「沐雨小幫手」貼心滿足需求
正隆積極傾聽員工意見,提供多元管道讓員工充分表達意見,包含辦理每季勞資協調會議、年度員工心聲調查、新進人員意見收集、離職人員意見收集、組織企業工會、EIP內部網站設置匿名溝通管道。2024年更進一步運用創新科技提升員工體驗,由資訊處自行開發AI助手「沐雨小幫手」作為員工的貼心夥伴,針對員工需求提供即時回應與支援,協助解決各類問題,讓員工能夠更輕鬆地表達心聲,並有效獲得所需的協助。

業界首創全面「員工心聲大調查」,系統掌握職場真實聲音
正隆為業界唯一自2019年起即系統化啟動全公司員工心聲大調查的紙業公司,展現傾聽員工、優化職場的高度決心。自首次執行以來,調查內容逐年擴大與精進,迄今共涵蓋六大面向,包括:「職場環境」、「職涯發展」、「主管激勵」、「同事溝通」、「企業文化」以及「永續發展」。
正隆並透過獎勵機制提升員工參與度,讓調查結果更具代表性與實用性,作為人資政策與管理制度調整的重要依據,持續打造以人為本的永續職場文化。
深化回應機制,精進職場平權與溝通文化
2024年,正隆持續優化員工心聲調查內容,聚焦於職場平權、溝通機制與薪酬待遇等關鍵面向,展現對提升工作環境與福利制度的高度重視。總公司管理處更啟動跨功能小組,系統化分析調查結果,積極回應同仁期待,並據此訂定具體的優化目標與行動方案。相關措施已整合至人力資源策略與年度規劃,推動制度性改善,實踐以人為本且達成具體成效。

正隆宿舍改建升級 員工安居開啟樂活
為減輕通勤壓力、降低生活負擔,同時增加同仁輪調學習的意願,正隆積極於全台各廠部設置員工宿舍,並自2021年啟動全台宿舍改建計畫,持續汰換設備、擴大空間,並導入太陽能、熱泵與節能技術,打造舒適便捷的永續智慧宅。

領先業界推動持股信託留才 員工參與率突破57.2%
補助金額高達4,399萬
分享經營績效成果且勉勵同仁養成儲蓄習慣,正隆早自1998年即領先業界推動「員工持股信託」,鼓勵員工每月自願提撥一定金額到信託帳戶,公司同步加碼員工提撥金額的40%(每月最高3,200元)到專戶購買公司股票。此制度不僅提升員工對企業的認同感與向心力,也強化財務自主能力,近年參與人數與比率持續成長,2024年員工主動參與率已突破57.2%,參與人數則年增14%,顯示正隆推動長期儲蓄與共享經營成果的制度深獲同仁肯定。

勞資會議與企業工會,打造穩健對話機制
正隆重視勞資溝通與協商機制,台灣各廠區每季定期召開勞資協調會議,促進雙方理解與共識,建立互信互助的勞資關係。內部另設有竹北廠與新竹廠共兩個企業工會,每年召開會員大會、每季辦理理監事會議,積極回應與追蹤工會代表所提建議,確保同仁在工作上所面臨的需求與挑戰獲得妥善處理。2024年全公司共召開44次勞資會議,展現制度性落實的溝通成效。
海外部分,正隆於越南共設有六個廠區,均已與當地工團簽署團體協約,並持續透過定期溝通協調,維持勞資穩定、確保工作環境和諧。

薪資優於業界
連續18年調漲,2024年較2020年增加5.3%
正隆為吸引與留任優秀人才,提供優於業界、具競爭力的薪資待遇,基層人員起薪水準優於法定之最低工資,學士以上新進人員最低起薪優於法定起薪35%以上、碩士學位優於法定起薪53%以上。本公司致力於兩性平等、同工同酬,惟部分同職級男性同仁因年資普遍高於女性同仁,且現場男性員工加班時數較高,間接造成薪酬比例之差異。持續關注就業市場薪資水平,正隆每年檢討薪酬合理化,並視當年度營運績效進行調薪,已連續18年調升薪資,每年漲幅約1~3%,2024年調薪幅度達2%。非擔任主管全時員工薪資平均數約84.5萬元;中位數約79.3萬元。


共享營運成果 基層薪酬分配比例逾70%
正隆依據《證券交易法》及相關法規之規定,於公司有盈餘時提撥員工酬勞(分紅)。員工酬勞之金額與分配方式,由薪資報酬委員會審慎擬定後,提報董事會審議通過,並據以辦理發放。
依據公司章程之修正條文,自2024年起,當正隆於扣除員工酬勞前具備稅前利益時,應提撥不低於1%作為員工酬勞。同時,公司亦明訂基層員工之分配比例不得低於員工酬勞總額之60%,以確保薪酬制度兼顧公平性與向下扎根的激勵效果。
正隆重視薪酬制度之透明性、公平性與激勵效果,致力於讓全體員工共享營運成果,特別強調基層同仁的參與及實質受益。根據近年實際發放結果,基層員工所獲分配比例均超過70%,高於法定最低標準,展現公司持續推動「共好共榮」理念,並落實薪酬向下延伸之永續承諾。
為確保薪酬制度之適切性且與時俱進,公司將持續檢視經營成果、員工貢獻與外部法規趨勢,於必要時進行滾動式調整,以強化制度設計與公司永續發展策略之連結。本制度的落實,不僅有效提升員工向心力與工作士氣,亦強化正隆在人力資本管理及永續治理面向的整體效能,進一步支持企業穩健營運與長期競爭力。
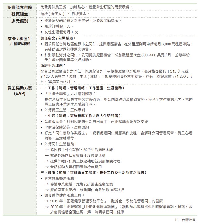
員工福利
優於法定福利:每人福利支出達3.8萬
正隆致力於打造讓人才充分發揮的工作環境,並恪遵法規制定完整的員工政策,提供優於法令的福利,如健康檢查與多元假別,確保同仁獲得全方位照顧。此外,公司亦規劃多項措施關懷員工家庭生活,並透過福委會定期會議,持續推動多元共融的福利與關懷方案。2024年正隆每位員工福利支出約3.8萬元,正隆已連續五屆獲頒1111人力銀行「幸福企業-金獎」。






